※活動名稱:
2025年司法社工國際專題研討會
※活動介紹:
本研討會以「國際風險評估工具與司法判決之對話」為主題,聚焦司法社工在精神健康與犯罪案件中的專業挑戰。會中將探討如何透過科學化工具提升風險評估能力、促進跨專業合作、以及在涉及智能障礙與被害人保護時兼顧人權與公共安全。議程包含專題演講與論壇,邀請愛爾蘭、美國、英國、澳洲、義大利等學者專家,結合精神醫療、臨床心理、法律與社工視角,分享國際經驗並回應台灣實務需求,期望推動制度發展與專業精進。
※主辦單位:
社團法人臺灣司法社工學會、國立臺灣大學臺灣韌性社會研究中心
※合辦單位:
法務部矯正署
※協辦單位:
國立臺灣大學社會工作學系
※活動時間:
2025年11月7日(週五)
※活動地點:
國立臺灣大學霖澤館國際會議廳、社會及社工系館
※參與對象:
司法社工、精神醫療、心理、法律及相關專業人員
※報名網址:
請點此報名
※收費標準:
非本會會員/一般身份:NT$800
本會會員、台大社工系在校師生、主辦及合辦單位成員、發表人、與談人、主持人:免費
※匯款資訊:
帳號:00012360673192
銀行:中華郵政 台大郵局(代碼700)
戶名:社團法人臺灣司法社工學會
※課程聯絡人:社團法人臺灣司法社工學會
聯絡信箱:[email protected]
聯絡電話:0911-798-206、0933-653-817
※本課程申請(專科)社工師繼續教育積分中
※專題演講將提供同步口譯,請與會者自行攜帶有線耳機以便聆聽翻譯

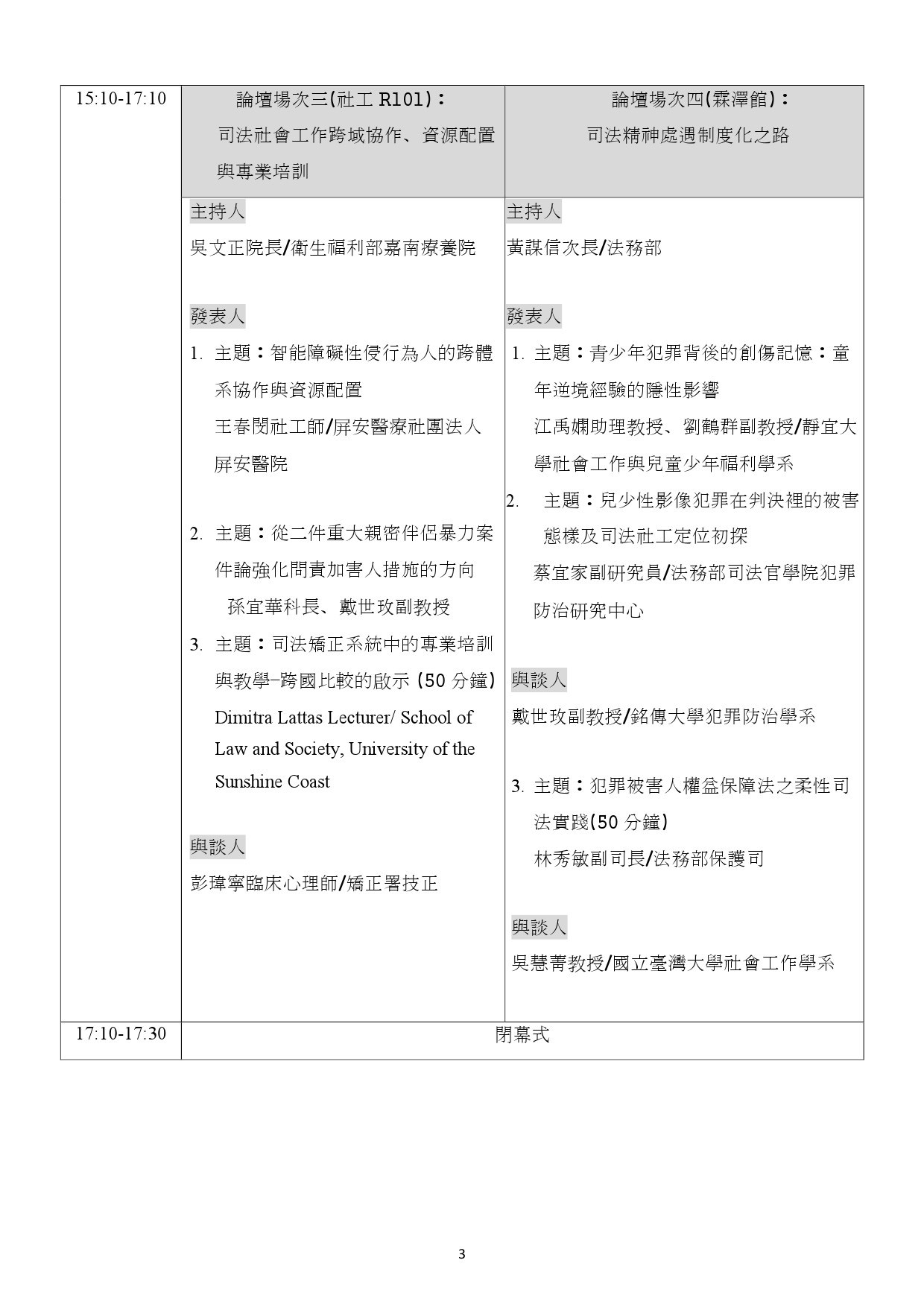
簡章及活動流程


